Context and Scope
Business Context
The Asta Homes platform operates within the Ghanaian and broader African real estate ecosystem, connecting multiple user segments with property data and transaction services.
| Communication Partner | Input | Output |
|---|---|---|
Home Buyer / Investor |
Search queries, location data, preferences, purchase offers |
Property listings, recommendations, market data, transaction confirmations |
Home Seller / Renter |
Property details, images, pricing, availability |
Listing confirmations, inquiries from buyers, analytics |
Real Estate Agent |
Property listings, client management data |
Client inquiries, performance analytics, commission data |
Google Maps Platform |
Addresses, coordinates, Plus Codes |
Geocoded locations, map tiles, directions, distance calculations |
Mapbox |
Geofence definitions, location data |
Rendered maps, spatial queries |
Supabase |
User credentials, CRUD operations |
Authentication tokens, database responses, real-time updates |
Ghana Post Digital GPS |
Ghana Post addresses (e.g., GA-543-0125) |
Decoded GPS coordinates |
Ghana Lands Commission |
Property identifiers |
Land ownership verification, title records |
Ghana Home Loans |
Loan parameters, property value |
Mortgage rates, pre-qualification data |
Payment Gateway |
Transaction details, payment credentials |
Payment confirmations, receipts |
Technical Context
| Technical Interface | Protocol / Technology | Description |
|---|---|---|
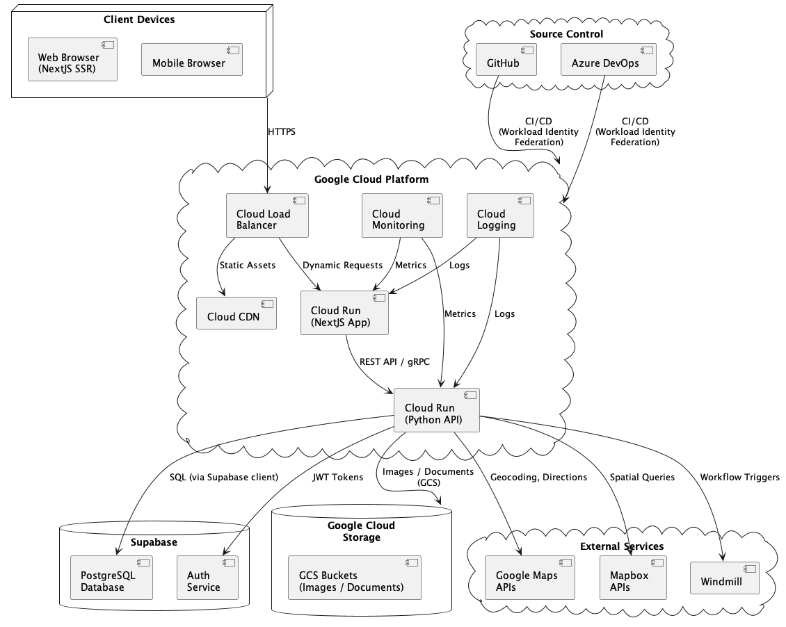
Client to Load Balancer |
HTTPS (TLS 1.3) |
All client traffic is encrypted and routed through Cloud Load Balancer |
Load Balancer to Cloud CDN |
Internal GCP |
Static assets (images, CSS, JS) are cached at edge locations for faster delivery |
Load Balancer to Cloud Run |
HTTPS |
Dynamic requests routed to NextJS application containers |
NextJS to Python API |
REST / gRPC |
Frontend communicates with backend services for data operations |
Backend to Supabase |
PostgreSQL protocol via Supabase client library |
Database operations and authentication |
Backend to Google Cloud Storage |
HTTPS (GCS JSON/XML API) |
Image and document upload, retrieval, and management via GCS buckets with Cloud CDN delivery |
Backend to Google Maps |
HTTPS REST API |
Geocoding, directions, distance matrix, and Places API calls |
Backend to Mapbox |
HTTPS REST API |
Map tile rendering and spatial query operations |
Backend to Windmill |
HTTPS REST API / Webhooks |
Workflow triggering and automation |
CI/CD Pipeline |
Workload Identity Federation |
Secure, passwordless deployment from GitHub and Azure DevOps to GCP |
Feedback
Was this page helpful?
Glad to hear it! Please tell us how we can improve.
Sorry to hear that. Please tell us how we can improve.