Deployment View
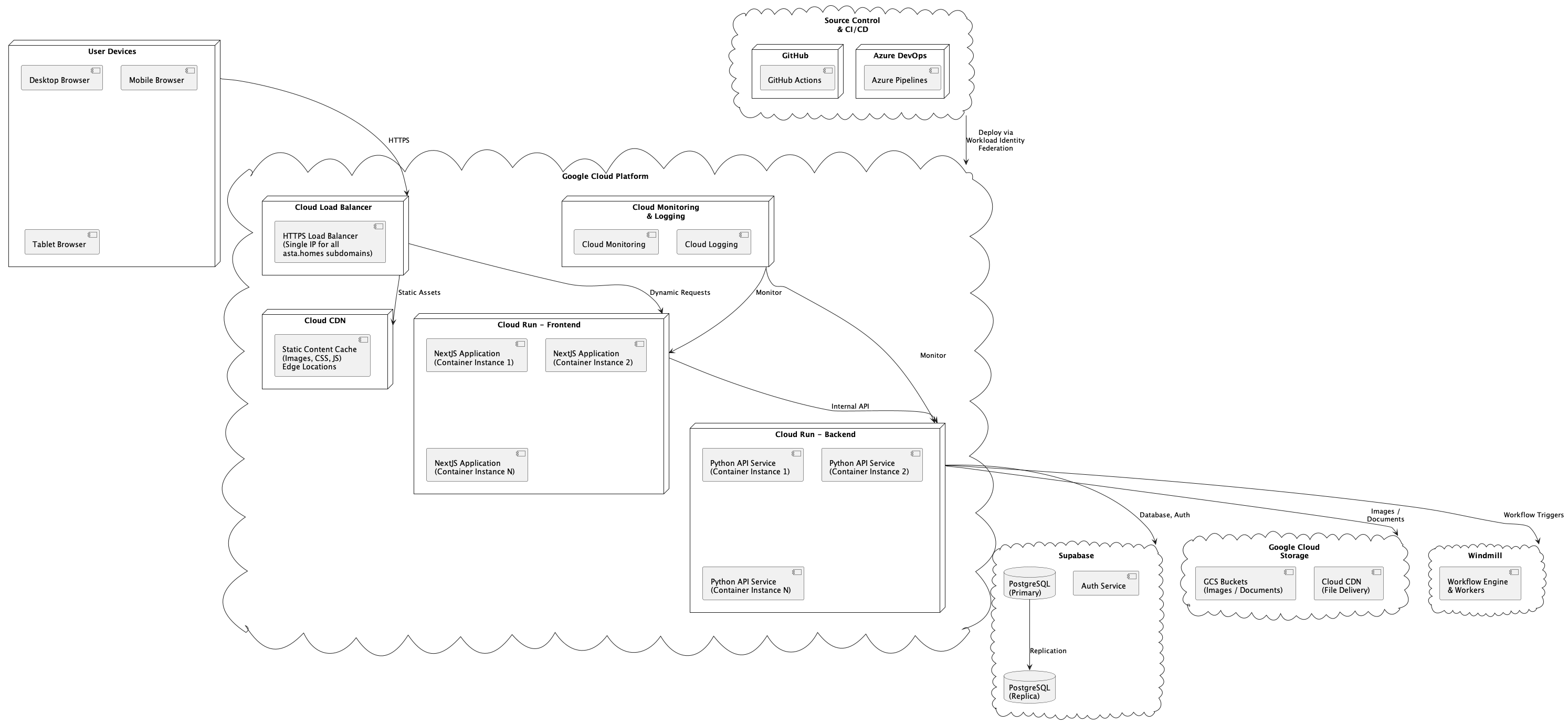
Infrastructure Overview
Infrastructure Details
| Component | Details |
|---|---|
Cloud Load Balancer |
A single external IP address serves all asta.homes subdomains (www, api, admin, etc.). This reduces cost by avoiding multiple static IP addresses. Handles SSL termination and distributes traffic across Cloud Run instances. |
Cloud CDN |
Caches static content (property images, CSS, JavaScript bundles) at Google’s edge locations worldwide. Provides faster page load times for users in Africa and the diaspora. Adaptive image quality is applied before caching. |
Cloud Run (Frontend) |
Auto-scaling serverless containers running the NextJS application. Scales from zero to handle traffic spikes. Each container instance handles SSR rendering and static page serving. |
Cloud Run (Backend) |
Auto-scaling serverless containers running Python API services. Handles property search, location services, payment processing, and external integrations. |
Supabase |
Managed PostgreSQL database with built-in authentication, real-time subscriptions, and automatic database backups. |
Google Cloud Storage |
GCS buckets store property images, virtual tour assets, documents, and user uploads. Integrated with Cloud CDN for fast global delivery with adaptive image quality. |
Windmill |
Hosted workflow engine for background processes: property verification, notification delivery, scheduled searches, and data synchronization with external partners. |
Cloud Monitoring & Logging |
Tracks application performance, error rates, latency metrics, and usage patterns. Provides alerting for SLA violations (99.999% uptime target). |
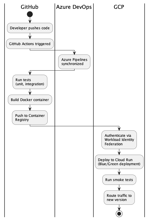
CI/CD Pipeline
Deployments use Workload Identity Federation to authenticate between GitHub/Azure DevOps and GCP without storing service account keys. This eliminates the risk of credential leakage across platforms.
Network Topology
-
All external traffic enters through the Cloud Load Balancer over HTTPS (TLS 1.3)
-
Cloud Run services communicate over Google’s internal network
-
Supabase connection uses encrypted PostgreSQL protocol
-
External API calls (Google Maps, Mapbox, Windmill) use HTTPS
-
No VPN or private network required — all services are cloud-native with public endpoints secured by authentication
Feedback
Was this page helpful?
Glad to hear it! Please tell us how we can improve.
Sorry to hear that. Please tell us how we can improve.